Abstract
Purpose :To investigate the guiding value of the Traditional Chinese Medicine(TCM) “Yin Ping Yang Mi” theory in addressing androgen deficiency syndrome (ADS) following prostate cancer endocrine therapy, elucidate its pathological mechanisms and therapeutic strategies, and provide theoretical foundations for integrated Chinese-Western medical interventions.
Methods :Systematically integrate classical TCM theories with modern medical research to analyze the functional correlations between Kidney Yin-Yang and the Hypothalamic-Pituitary-Gonadal (HPG) axis; Retrospectively analyze clinical research data and molecular mechanism evidence of kidney-tonifying Chinese herbal medicines; The clinical efficacy of the therapeutic principle “nourishing Kidney Yin and warming Kidney Yang, harmonizing qi and blood” was validated through analysis of clinical case data.
Results :The clinical manifestations of ADS showed high consistency with the TCM pathogenesis of “deficiency of kidney essence and Yin-Yang disorder”, categorizing it under the TCM framework of "Deficiency Fatigue" (Xu Lao), while the dysfunction of the Hypothalamic-Pituitary-Gonadal (HPG) axis corroborated the “Tiangui-Kidney essence” theory. Kidney-tonifying Chinese herbal medicine significantly improved ADS symptoms without increasing the risk of tumor recurrence.
Significance :This study provides theoretical foundation and practical guidance for integrated Chinese-Western medicine treatment of Androgen Deficiency Syndrome following prostate cancer endocrine therapy, holding crucial importance for improving patients’ quality of life.
Keywords:Prostate cancer; Yin Ping Yang Mi theory; Androgen Deficiency Syndrome
Introduction
Prostate cancer ranks among the most prevalent malignant tumors in males, with its incidence rate increasing significantly with age. According to GLOBOCAN 2020 data, approximately 1.4 million new prostate cancer cases and 375,000 deaths are reported annually worldwide, establishing it as the second leading cause of cancer-related mortality in males[1] . China has witnessed a sustained upward trajectory in both incidence and mortality rates in recent years, with risks escalating dramatically among males over 50 years old. The mortality rate continues to surge sharply in populations aged 60 and above, peaking in individuals aged 80 and older[2,3] . The primary risk factors for prostate cancer include age, ethnicity, genetic predisposition, and dietary habits. Additionally, abnormal androgen levels constitute a significant pathogenic factor[4] . Current endocrine therapy effectively controls cancer cell proliferation by suppressing androgen production or blocking androgen receptors[5] . However, prolonged endocrine therapy may lead to a sharp decline in serum testosterone levels (<50 ng/dL), triggering androgen deficiency syndrome (ADS). Studies indicate that the incidence of ADS exceeds 80% in prostate cancer patients undergoing endocrine therapy[6] .
The core etiology of ADS lies in the significant decline in androgen levels, particularly the suppressed testosterone secretion or the hypogonadal state induced by complete androgen deprivation. Androgen deficiency triggers functional dysregulation of the Hypothalamic-Pituitary-Gonadal (HPG) axis and adversely impacts systemic metabolism, bone density maintenance, myogenesis, and cardiovascular health through multiple pathways[7,8] . The primary clinical manifestations of ADS encompass soreness and weakness of the lower back and knees, hot flashes and night sweats, hot flashes with sweating, fatigue, mental vexation, restlessness, osteoporosis, sexual dysfunction, among others[9] . Modern medical interventions for ADS primarily focus on hormone replacement and symptomatic management. On one hand, osteoporosis management involves calcium and vitamin D supplementation along with bisphosphonates or RANKL inhibitors to prevent fracture risks; On the other hand, interventions for metabolic syndrome and cardiovascular risks emphasize lifestyle modifications combined with pharmacotherapy[10,11] .
From the perspective of Traditional Chinese Medicine (TCM) theory, the essence of ADS can be attributed to “Deficiency of Kidney Essence and Yin-Yang Disorder,” falling within the category of “Deficiency Fatigue”[12] . The term “Deficiency Fatigue” was first proposed in the “Synopsis of the Golden Chamber: Pulse Patterns and Treatment of Blood Impediment and Deficiency Fatigue”, with its pathogenesis centered on the Deficiency of Yin-Yang, Qi and Blood, primarily located in the kidney. TCM Theory maintains that the kidney serves as the foundation of innate constitution, governing essence storage and regulating Yin-Yang - the fundamental basis of human vital activities. Insufficiency of Kidney Yin and Kidney Yang leads to diminished warming and nourishing functions throughout the body, resulting in dysregulation of visceral qi and blood. This manifests as systemic consumptive disorders characterized by multifaceted deficiencies encompassing qi, blood, yin, and yang aspects. If deficiency of kidney essence and Yin-Yang imbalance occur, the functions of all Zang-Fu organs may be compromised, manifesting symptoms such as “hot flashes,” “night sweats,” “soreness and weakness of the lower back and knees,” and “five-center heat sensation.”Pathological manifestations of ADS including fatigue, osteoporosis, metabolic disorders, and sexual dysfunction can be clinically categorized under the syndrome of “Deficiency Fatigue”[9,13] .
Furthermore, the pathogenesis of ADS following endocrine therapy for prostate cancer shows close correlation with the TCM concept of “abdominal masses”. Prostate cancer can be categorized under the “Zheng Jia” (abdominal masses) classification in TCM, with its pathogenesis characterized by “root deficiency with branch excess, intermingled deficiency and excess, and Yin-Yang disharmony”[14] . The decline in androgen levels induced by endocrine therapy essentially exacerbates the depletion of both Kidney Yin and Kidney Yang, manifesting the pathogenesis of “Deficiency Fatigue” and ultimately resulting in systemic damage centered around “Deficiency of Yin-Yang, Qi and Blood Vitality”. In treating ADS, TCM emphasizes a core approach of “nourishing Kidney Yin and warming Kidney Yang, while harmonizing Qi and Blood”. This therapeutic strategy aims to restore the state of “Yin Ping Yang Mi”, thereby alleviating clinical symptoms and reestablishing systemic equilibrium.
Studies indicate that components such as Phellodendron and Anemarrhena in Zhibai Dihuang Pill can inhibit pro-inflammatory factors, such as TNF-α, and IL-6, regulate gut microbiota, and alleviate metabolic disorders[15,16] ; Yougui Pill may elevate testosterone levels by activating the Hypothalamic-Pituitary-Gonadal (HPG) Axis[17] ; Clinical evidence demonstrates that herbal formulations combined with androgen deprivation therapy significantly alleviate symptoms such as hot flashes and fatigue without elevating tumor recurrence risk, establishing a theoretical foundation for integrative Chinese-Western medicine interventions in ADS[18,19] . Thus, by analyzing the Yin-Yang dynamics in ADS following endocrine therapy for prostate cancer, this study aims to provide TCM theoretical guidance for treatment. Such an approach may improve prognosis and enhance patients' quality of life.
Yin Ping Yang Mi Theory and Kidney Yin/Kidney Yang
Yin-Yang constitutes one of the core concepts in TCM theory, regarded as the fundamental principle governing all natural phenomena. In human physiological activities, the axiom “Yin Ping Yang Mi, essence and spirit are governed” describes a state where yin qi remains harmoniously calm while yang qi flourishes. Their mutual integration and transformation maintain the normal circulation of qi mechanisms, qi and blood, and body fluids, ultimately forming a dynamic equilibrium that sustains health[20] . The essence of "Yin Ping Yang Mi" lies in the balance of Yin and Yang. This theory emphasizes the maintenance of ordered homeostasis in the human body[21] , bearing certain similarities to modern medicine's concepts of endocrine regulation, metabolic balance, and neurofunctional modulation [22,23] .
Kidney Yin and Kidney Yang constitute the fundamental aspects of Yin-Yang in human physiology, serving as the vital foundation sustaining life activities. As the material foundation of the human body, Kidney Yin manifests nourishing and moistening effects, functionally analogous to modern medicine's water-fluid metabolism and the regulatory balance mechanisms in endocrine regulation. Conversely, Kidney Yang functions as the body's energetic foundation, demonstrating warming and propelling effects comparable to modern medical understandings of energy metabolism, androgen biological functions, and sympathetic nervous system activities[24,25] . The Su Wen states: “Without Yin, Yang cannot be generated; without Yang, Yin cannot be transformed, “Kidney Yin provides the material foundation for Kidney Yang, while Kidney Yang drives the transformation and generation of Kidney Yi”[26] . These two aspects are interdependent and work synergistically to maintain the human body's state of “Yin Ping Yang Mi” (balance between Yin and Yang).
In the context of ADS following endocrine therapy for prostate cancer, modern medicine posits that testosterone - primarily produced by Leydig cells - is reduced due to dysfunction of the Hypothalamic-Pituitary-Gonadal (HPG) axis[8,27] . Decreased testosterone production not only leads to metabolic disorders but also manifests as insufficient warming and nourishing functions, which aligns with the TCM pathogenesis concept of “Deficiency of Kidney Yang”. On the other hand, testosterone deficiency is also prone to induce symptoms such as osteoporosis and insomnia with dreaminess, which demonstrates certain correspondence with the pathogenesis of hyperactive deficient yang caused by “Kidney Yin Deficiency” in Traditional Chinese Medicine[28,29] . From the perspective of biological mechanisms, androgens not only participate in protein synthesis and tissue repair, but also regulate water-fluid metabolism and immune function. Their reduction may exacerbate Yin-Yang imbalance [30,31] .
Yin-Yang imbalance manifests clinically as either Kidney Yin Deficiency or Deficiency of Kidney Yang. Common symptoms of Kidney Yang Deficiency include soreness and weakness of the lower back and knees, aversion to cold and cold extremities, clear and copious urine, and dull complexion. These primarily result from the decline of Gate of Vitality Fire, where reduced androgen levels fail to exert effects through the HPG axis, leading to insufficient warming and nourishing functions as well as impaired propelling capacity. Kidney Yin Deficiency typically manifests as hot flashes and night sweats, insomnia and dreaminess, five-center heat sensation, etc., usually resulting from the failure of yin fluids to nourish the internal organs and hyperactivity of deficient yang generating internal heat[32,33] . TCM treatment emphasizes “supplementing deficiencies and reducing excesses”, aiming to balance Yin-Yang through tonifying Kidney Yang and nourishing Kidney Yin. For instance, Zhang Jingyue noted: “To effectively tonify yang, one must seek yang within yin; to properly nourish yin, one must seek yin within yang”. Modern clinical studies demonstrate that kidney-tonifying formulas such as Yougui Pill and Zuogui Pill can improve pathological states of Kidney Yin or Yang by regulating the HPG axis function[34] . This state of mutual nourishment and coordinated balance between Yin and Yang precisely reflects the clinical application of the “Yin Ping Yang Mi” theory.
Furthermore, the Su Wen • Shang Gu Tian Zhen Lun (Basic Questions • Chapter on Ancient Innocence) states[35] : “At fifty, Kidney Qi declines with hair loss and withered teeth; at sixty, Yang Qi wanes in the upper body, manifesting as facial withering and graying temples; at seventy, Liver Qi weakens, tendons lose mobility, Tian Gui becomes exhausted, essence diminishes, Kidney organs decline, and bodily form deteriorates entirely.” This indicates that with aging, the gradual deficiency of Kidney Yin and Yang in males reduces testosterone production and impairs endocrine regulation, thereby exacerbating Yin-Yang imbalance and intensifying symptoms of ADS. This further corroborates the academic consensus in TCM regarding the dynamic imbalance of Yin-Yang and pathological alterations recognized in modern medicine.
In summary, the functional concepts of Kidney Yin and Yang in TCM theory demonstrate correlative relationships with modern medical understandings of endocrine regulation and metabolic equilibrium. Guided by the “Yin Ping Yang Mi” theory, the therapeutic strategy of tonifying Kidney Yang and nourishing Kidney Yin to modulate endocrine axis functionality offers novel theoretical foundations and practical insights for managing ADS.
Yin Ping Yang Mi and Prostate Cancer
Prostate cancer is a malignant tumor originating from the prostate gland, whose occurrence and progression are closely associated with abnormal activation of the androgen receptor signaling pathway. Androgens promote cancer cell proliferation by driving the expression of downstream genes through androgen receptors; Genetic mutations and alterations in the tumor microenvironment, such as immunosuppression, may further facilitate invasive metastasis[36-39] . Endocrine therapy regimens are commonly employed for localized, recurrent, and metastatic prostate cancer. However, after achieving castration-level androgen suppression, patients may develop androgen deficiency-related syndromes including soreness and weakness of the lower back and knees, hot flashes and night sweats, flushing with sweating, fatigue, mental vexation, restlessness, osteoporosis, sexual dysfunction, abnormal breast development, and depressive symptoms[6] . In addition to being closely associated with metabolic disorders in the tumor microenvironment, inflammatory factor release, and immune function suppression, these clinical manifestations can also be interpreted as consequences of Yin-Yang imbalance in the body from the perspective of the “Yin Ping Yang Mi” theory in TCM. It is particularly crucial to provide TCM theoretical guidance to improve prognosis and enhance patients' quality of life.
In TCM theory, while the prostate lacks a direct anatomical counterpart, it can be categorized within the “Seminal Chamber” domain based on its anatomical position and physiological functions, maintaining close correlations with the kidneys, bladder, and triple energizer[40] . As stated in The Spiritual Pivot·Meridians: “The kidneys govern water metabolism and regulate urinary and defecatory functions.”This suggests that the secretion and excretion functions of the prostate are regulated by kidney qi. Clinically, prostate dysfunction may lead to abnormal qi transformation in the bladder, manifesting as retention symptoms (Longbi), which share pathological similarities with the clinical manifestations of urinary tract obstruction in prostate cancer patients. Descriptions of prostate cancer in classical Chinese medical texts often relate to disease patterns such as “Zhengjia” (abdominal masses) and “Longbi” (urinary retention) [41] . The Zhu Bing Yuan Hou Lun (Treatise on the Origins and Manifestations of Diseases) states: “In Zhengjia disorders, fixed immovable masses upon palpation are termed Zheng, while movable shifting masses are termed Jia.”In modern diagnostics, early-stage prostate cancer frequently presents as nodular lesions [42,43] , aligning with the pathological description of “Zhengjia” in TCM theory. TCM theory posits that the accumulation and persistence of pathological products such as phlegm, blood stasis, and dampness caused by the obstruction of qi and blood circulation constitutes one of the critical pathogenic mechanisms in cancer development[44] [45] . Furthermore, studies have shown that the abundance of kidney essence directly influences the function of the HPG axis[46] , which may bear intrinsic correlations with the androgen-dependent growth characteristics of prostate cancer.
From the perspective of the “Yin Ping Yang Mi” theory, the pathological changes in prostate cancer can be regarded as manifestations of Yin-Yang imbalance. Yang Qi Deficiency leads to insufficient warming and propelling functions, while obstructed qi and blood circulation facilitates the gradual formation and aggregation of pathological products such as phlegm-dampness and blood stasis; Simultaneously, the invasion of cold-dampness pathogens and deficiency of vital qi exacerbate the Yin-Yang imbalance, leading to internal toxin accumulation, nodule formation, and ultimately cancer development[47] . Some scholars[48-50] posit that the core pathological factors in prostate cancer pathogenesis involve “dampness, toxicity, phlegm, and blood stasis”, which shows correlations with tumor microenvironment alterations identified in modern medical research, including metabolic waste accumulation, chronic inflammation, and circulatory dysfunction[51] . The pathological essence of phlegm-dampness lies in fluid stagnation caused by metabolic disorders. Its accumulation may further influence tumor cell metabolism, enabling cancer cells to evade normal apoptosis processes through altered lipid and glucose metabolic pathways; Blood stasis reflects alterations in hemorheological properties, manifesting as circulatory dysfunction [52-54] . These two factors jointly constitute key pathological elements within the tumor microenvironment that promote cancer cell proliferation and metastasis. Concurrently, Yang Qi deficiency may exacerbate disease progression by further enhancing cancer cell invasiveness through impacts on immune function and angiogenesis[55] .
In summary, prostate cancer pathogenesis demonstrates close correlation with the imbalance of “Yin Ping Yang Mi,” characterized by disease mechanisms including root deficiency with branch excess, vital Qi deficiency, and internal accumulation of phlegm-dampness and stasis-toxicity. TCM emphasizes improving overall health status through therapeutic principles such as balancing Yin and Yang, resolving phlegm-dampness, and activating blood circulation to remove stasis, while modern medicine focuses on regulating metabolic disorders and immune function imbalances within the tumor microenvironment. These two approaches demonstrate complementary characteristics to some extent, providing both theoretical basis and practical guidance for comprehensive treatment of prostate cancer.
Yin Ping Yang Mi and Androgen Deficiency Syndrome After Endocrine Therapy
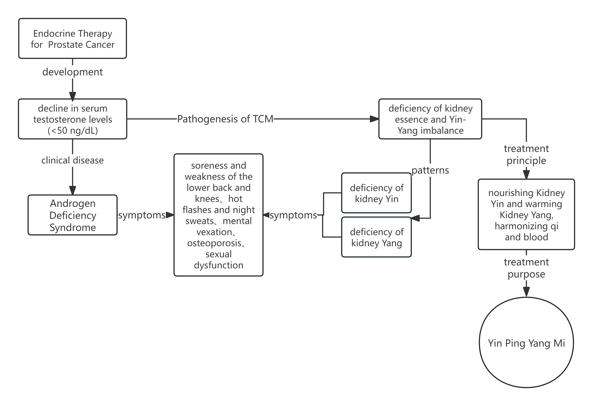
Androgen deprivation therapy(ADT) for prostate cancer, also known as endocrine therapy, controls the growth of prostate cancer cells by suppressing androgen activity through surgical or pharmacological interventions. Surgical castration primarily includes bilateral orchiectomy and bilateral subcapsular orchiectomy, with the core objective of directly reducing androgen secretion levels. Medical castration achieves significant reduction of androgen levels in the bloodstream by inhibiting gonadotropin-releasing hormone (LHRH)/luteinizing hormone (LH) release, blocking androgen receptor activity, or suppressing androgen synthesis[56] . Androgens are crucial hormones for maintaining male metabolism, reproductive function, and bone health. Their biological roles are closely associated with the warming and nourishing functions of Kidney yang described in TCM theory[29,57] . Following pharmacological castration therapy, decreased androgen levels lead to Insufficiency of Kidney Yang, disrupting the physiological state of “Yin Ping Yang Mi” in the human body. According to TCM theory, Deficiency Fatigue is a chronic internal deficiency disorder characterized by Deficiency of Yin-Yang, Qi and Blood as its pathogenesis. The primary pathological locus resides in the kidney, with the core manifestation being deficiency of Kidney Yin and Yang. This results in diminished systemic warming and nourishing functions, impairment of Zang-Fu organ activities, ultimately presenting as comprehensive deficiency of qi, blood, Yin and Yang throughout the body. Common symptoms of ADS such as hot flashes, night sweats, lassitude, and five-center heat sensation demonstrate high consistency with clinical manifestations of Deficiency Fatigue. Therefore, ADS thus falls under the category of Deficiency Fatigue[58] . The pathogenesis of ADS following endocrine therapy for prostate cancer can be attributed to “Deficiency of Yin-Yang, Qi and Blood Vitality,” which inherently connects with the pathological mechanism of prostate cancer characterized by “root deficiency with branch excess, intermingled deficiency and excess, and Yin-Yang disharmony” (Figure 1).
Figure 1. Pathophysiological mechanisms linking endocrine therapy for prostate cancer to Androgen Deficiency Syndrome (ADS) and its Traditional Chinese Medicine (TCM) interpretation. The figure illustrates the progression from androgen deprivation (serum testosterone <50 ng/dL) to clinical ADS manifestations, including musculoskeletal symptoms (lower back/knee soreness, osteoporosis), vasomotor disturbances (hot flashes, night sweats), mental vexation, and sexual dysfunction. From a TCM perspective, these manifestations are attributed to kidney essence deficiency and Yin-Yang imbalance, primarily presenting as either kidney Yin or Yang deficiency patterns. The treatment principle of nourishing kidney Yin, warming kidney Yang, and harmonizing Qi-blood aims to restore Yin-Ping Yang-Mi.
In TCM, the testicles are termed "Kidney Seeds" and are also academically recognized as the "External Orifice of the Kidney". They are regulated superiorly by Kidney Yin and Yang, facilitate reproductive activities inferiorly, and play a leading role in reproductive functions[59,60] . Professor Jia Yusen proposed that within the male reproductive system, the testicles hold pivotal importance. They serve as critical connectors in the reproductive axis: “Kidney yang (Tian Gui) → Kidney Yin (Kidney essence) → Seminal chamber (seminal plasma) → Testicles (sperm) → Spermatic orifice → Yin-Yang union (sperm-egg fusion) → Conception and childbirth”[61] . Testosterone, the primary androgen component in males, is predominantly synthesized by Leydig cells. Its secretion is gonadotropin-induced and regulated via the HPG Axis[62] . TCM posits that testosterone's physiological functions parallel those of “Tiangui” - a substance generated from the abundance of Kidney essence. Tiangui facilitates genital maturation and sustains Reproductive Function. Testosterone reduction not only weakens the warming and nourishing function of Kidney yang, but also exacerbates the decline of the Gate of Vitality Fire, further aggravating the Yin-Yang imbalance state. "Insufficiency of Kidney Yang" manifests as Yang deficiency symptoms including soreness and weakness of the lower back and knees, aversion to cold and cold extremities, clear and copious urine, while simultaneously accompanied by Yin deficiency and Yang hyperactivity symptoms such as hot flashes and night sweats, and spontaneous heat sensations with sweating due to “Yang deficiency generating heat that damages Yin”. These hormone-induced clinical manifestations show remarkable consistency with the pathogenesis of Deficiency Fatigue in TCM[59,60] .
Taking abiraterone acetate as an example, this medication significantly reduces blood androgen levels through irreversible inhibition of CYP17 enzyme activity to block testosterone synthesis. However, its comprehensive suppression of testicular, adrenal, and tumor-derived testosterone synthesis further exacerbates the state of Kidney Yang deficiency[63] . Prostate cancer patients are predominantly elderly males characterized by a prolonged disease course. The cancer persistently depletes vital qi, compounded by declining renal function and chronic insufficiency of both Kidney Yin and Yang. This Yin-Yang disorder becomes progressively exacerbated, ultimately manifesting symptoms of ADS [64] . TCM treatment emphasizes “nourishing Kidney Yin and warming Kidney Yang while harmonizing qi and blood,” aiming to restore the “Yin Ping Yang Mi” equilibrium state, thereby holistically improving patients' clinical symptoms.
Exploring the Treatment of Androgen Deficiency Syndrome from the Perspective of the “Yin Ping Yang Mi” Theory
TCM adopts the core therapeutic principle of “nourishing Kidney Yin and warming Kidney Yang, harmonizing qi and blood.” By restoring the state of “Yin Ping Yang Mi,” it demonstrates unique advantages in alleviating ADS symptoms following prostate cancer endocrine therapy. The concept of “Yin Ping Yang Mi” emphasizes the dynamic equilibrium of yin-yang in the human body. When Kidney Yin Deficiency or Deficiency of Kidney Yang occurs, yin-yang disorder disrupts the circulation of qi, blood, and body fluids, thereby exacerbating clinical manifestations such as soreness and weakness of the lower back and knees, hot flashes and night sweats, and decreased libido. Therefore, according to TCM theory, the treatment primarily focuses on tonifying Kidney Yin and Yang, balancing Yin-Yang to restore the body's ordered homeostasis.
The management of ADS following prostate cancer endocrine therapy shares partial similarities with male late-onset hypogonadism (LOH), as both manifest decreased testosterone levels and induce comparable symptoms[65,66] . However, prostate cancer treatment requires suppression of androgen production to control tumor progression, precluding direct improvement of testosterone deficiency through modern medicine's testosterone replacement therapy. Chinese herbal medicine demonstrates unique advantages in managing hormone deficiency syndromes through its effects of reducing toxicity, enhancing efficacy, and alleviating symptoms.
Traditional Chinese herbal formulas have demonstrated significant clinical efficacy when applied based on the principles of tonifying Kidney Yin and Yang while balancing Yin-Yang harmony. For instance, Professor Zhang Qifeng[67] employed Erxian Decoction in treating LOH patients, revealing that post-treatment male climacteric symptom scores decreased significantly, with concurrent notable improvements in serum testosterone levels and TCM syndrome evaluation metrics. The formula contains Curculigo orchioides, Epimedium, and Morinda officinalis to warm and tonify Kidney Yang, combined with Anemarrhena and Phellodendron to nourish Kidney Yin, augmented by Angelica sinensis for blood harmonization. This synergistic combination achieves Yin-Yang equilibrium, manifesting the therapeutic effect of “Yin Ping Yang Mi” .
Erdi Zishen Decoction has also demonstrated significant efficacy in addressing ADS following endocrine therapy for prostate cancer. Studies have shown that compared to the control group treated with Liuwei Dihuang Pills, the treatment group using Erdi Zishen Decoction exhibited significant improvements in TCM symptom scores, Karnofsky score, and male menopause symptom score post-treatment. Patients displayed marked alleviation of symptoms including hot flashes and night sweats, mental vexation and insomnia, as well as soreness and weakness of the lower back and knees[68] . This indicates that TCM treatments adopting a kidney-centric approach, with emphasis on tonifying Kidney Yin and Yang, can effectively alleviate clinical symptoms and enhance patients' quality of life. Professor Jia Yingjie emphasizes the principle of reinforcing healthy Qi and eliminating pathogenic factors during treatment. By employing the “Spleen-Fortifying Dampness-Resolving Blood Stasis Formula” for prostate cancer management, the approach achieves therapeutic effects through balancing Yin and Yang, fortifying the spleen to strengthen vital Qi, and resolving blood stasis to eliminate pathogenic factors. Post-treatment evaluations revealed significant reductions in ISS scale scores and TCM clinical symptom assessments[65] , indicating marked improvement and alleviation of ADS. This demonstrates the favorable efficacy of Chinese herbal medicine in managing ADS.
Contemporary medical research has further elucidated the molecular mechanisms underlying TCM therapies. For instance, kidney-tonifying Chinese herbal medicines such as Drynaria rhizome and Eucommia bark, rich in flavonoid components, can reduce osteoclast differentiation by inhibiting the OPG/RANKL/RANK and Wnt/β-catenin pathways, thereby increasing bone mineral density and ameliorating osteoporosis[69,70] . Furthermore, the combination of Zhibai Dihuang Pills with ADT in treating advanced prostate cancer patients not only improves fatigue scores but also does not increase the risk of tumor recurrence[18,19] . The anti-inflammatory and immunoenhancing effects of Liuwei Dihuang Pills may also alleviate metabolic disorders induced by ADT[71] (Figure 2).
Figure 2. Proposed mechanisms linking Yin-Ping Yang-Mi to Androgen Deficiency Syndrome (ADS) from modern medical and Traditional Chinese Medicine (TCM) perspectives.Left panel (Modern Medicine): Illustrates the pathway from endocrine therapy for prostate cancer leading to declined serum testosterone levels (<50 ng/dL), which contributes to multisystem dysfunction affecting bone density, metabolic homeostasis, myogenesis, and cardiovascular health, ultimately resulting in ADS. Potential interventions include strategies to (1)modulate the HPG axis function, (2) increase bone mineral density, and (3) alleviate metabolic disorders.Right panel (Traditional Chinese Medicine): Demonstrates the TCM pathogenesis involving deficiency of kidney essence and Yin-Yang imbalance, manifesting as clinical symptoms including Deficiency Fatigue (Xu Lao), hot flashes, night sweats, and five-center heat sensation. Therapeutic approaches focus on nourishing Kidney Yin, warming Kidney Yang, and harmonizing Qi and blood through Chinese Medical Nutrition Therapy.
In summary, through tonifying Kidney Yin and Yang and balancing Yin-Yang, Chinese Herbal Medicine has demonstrated unique advantages in the treatment of ADS following endocrine therapy for prostate cancer. The therapeutic effects are not only reflected in alleviating patients' clinical symptoms but are also elucidated through modern medical research in terms of molecular mechanisms regulating metabolic disorders, protecting bone health, and enhancing immune function, providing significant insights for future comprehensive treatment strategies.
Conclusions
Prostate cancer poses significant harm to men. For localized, recurrent, and metastatic prostate cancer, endocrine therapy can effectively control cancer cell proliferation by suppressing androgen production or blocking androgen receptors[5] . However, the ADS induced by endocrine therapy for prostate cancer has become a critical clinical issue affecting patients' long-term quality of life, despite its efficacy in controlling tumor progression. Studies have confirmed that over 80% of patients undergoing androgen deprivation therapy (ADT) experience varying degrees of ADS symptoms[6] . The decline in hormone levels adversely affects metabolic functions, bone density maintenance, myogenesis, and cardiovascular health, causing both physical and psychological harm to patients and significantly impairing their quality of life. From the perspective of TCM theory, ADS falls under the category of "Deficiency Fatigue," with its pathogenesis rooted in the deficiency of Yin-Yang, qi and blood. Characterized by the core manifestation of deficiency of Kidney Yin and Yang, its essence can be attributed to a dynamic pathological process of "Deficiency of Kidney Essence - Yin-Yang Disorder."[9,13] Modern research indicates that this process is closely related to mechanisms including functional suppression of the Hypothalamic-Pituitary-Gonadal Axis and elevated levels of inflammatory factors[16,17] .
Chinese herbal medicine interventions based on the "Yin Ping Yang Mi" theory, guided by the principle of harmonizing qi and blood while restoring Yin-Yang equilibrium, have demonstrated efficacy in alleviating patients' discomfort symptoms and improving quality of life through comprehensive regulation of Kidney Yin and Yang balance. Classical formulations such as Erxian Decoction and Yougui Pill exhibit unique therapeutic advantages through multi-target mechanisms including modulation of HPG axis function, inhibition of OPG/RANKL/RANK signaling pathways, and reduction of inflammatory factors[67] .
However, current research still faces several limitations. For instance, the mechanisms of herb-drug interactions require further clarification, the standardization of TCM syndrome differentiation criteria needs refinement, and long-term efficacy evidence still demands accumulation. Future studies should prioritize elucidating the molecular mechanisms by which Kidney-Tonifying Chinese Herbal Medicine regulates Kidney Yin and Yang equilibrium, conducting multicenter randomized controlled trials (RCTs) to compare optimal intervention strategies for different TCM syndrome types, and exploring integrated approaches incorporating TCM-characteristic therapies, such as acupuncture, to alleviate clinical symptoms. These efforts aim to provide patients with personalized and targeted treatments while establishing a more comprehensive therapeutic framework.
Future Perspective
ADS induced by endocrine therapy for prostate cancer poses a significant challenge in clinical practice. This study systematically expounds the pathological mechanisms and therapeutic strategies for ADS based on the “Yin Ping Yang Mi” theory (the equilibrium of yin and yang) in TCM, providing novel insights for clinical practice. Future research should focus on: 1) elucidating the molecular mechanisms of Kidney-Tonifying Chinese Herbal Medicine in regulating the HPG axis; 2) conducting multicenter randomized controlled trials to validate TCM efficacy; 3) developing personalized integrated treatment protocols combining TCM and modern medicine. Through synergistic integration of modern medicine and TCM Theory, we aim to provide comprehensive therapeutic options for prostate cancer patients, ultimately achieving the health state of “Yin Ping Yang Mi”.
Acknowledgements
Not applicable.
Author contributions
Conception and design: Xun-Can Xu, Zhi-Min Zhao
Investigation and Data Curation: Xun-Can Xu,Ying-Wen Du,Xin-Ru Tang
Drafting of manuscript: Xun-Can Xu
Critical revision of manuscript: Zhi-Min Zhao, Xun-Can Xu
Supervision: Can-Bin Lin, Ming Chen
Final approval of manuscript:All authors
Ethics approval and consent to participate
Not applicable. This study did not involve human participants, animal experiments, or any data requiring ethical approval.
Funding information
This work has no specific funding.
Competing Interests
The authors declare that they have no existing or potential commercial or financial relationships that could create a conflict of interest at the time of conducting this study.
Data Availability
All data needed to evaluate the conclusions in the paper are present in the paper or the Supplementary Materials. Additional data related to this paper may be requested from the authors.
References
[1]Sung H, Ferlay J, Siegel RL, Laversanne M, Soerjomataram I, & Jemal A, et al. (2021). Global cancer statistics 2020: GLOBOCAN estimates of incidence and mortality worldwide for 36 cancers in 185 countries. CA Cancer J Clin, 71(3):209-249. https://doi.org/10.3322/caac.21660
[2]Lu X, Jiang DM, Hu M, Yang YH, Zhang LJ, & Hou JG, et al. (2021). Mortality analysis and time trend of prostate cancer in China from 2004 to 2008. Shanghai Journal of Preventive Medicine, 33(10):899-904,912. https://doi.org/10.19428/j.cnki.sjpm.2021.21084
[3]Qu M, & Gao X. (2022). Prostate cancer in the world and China in 2022: An epidemiological analysis. Journal of Naval Medical University, 1-6. https://doi.org/10.16781/j.CN31-2187/R.20240685
[4]Al-Ghazawi M, Salameh H, Amo-Afful S, et al. (2023). An in-depth look into the epidemiological and etiological aspects of prostate cancer: a literature review. Cureus, 15(11):e48252. https://doi.org/10.7759/cureus.48252
[5]López, J., Añazco-Guenkova, A. M., Monteagudo-García, Ó., & Blanco, S. (2022). Epigenetic and Epitranscriptomic Control in Prostate Cancer. Genes, 13(2), 378. https://doi.org/10.3390/genes13020378
[6]Li XJ, Feng MH, Mou R, Guo S, Li W, Zhang C. (2020). Research Progress of Chinese Medicine Intervention on Partial Androgen Deficiency Syndrome after Endocrine Therapy of Prostate Cancer. Tianjin Journal of Traditional Chinese Medicine, 37(07), 831-835.
[7]Dudek P, Kozakowski J, & Zgliczynski W. (2017). Late-onset hypogonadism. Przegl Menopauzalny, 16(2):66-69. https://doi.org/10.5114/pm.2017.68595
[8]Coward RM, McBride JA, & Carson CC. (2015). Diagnosis and management of testosterone deficiency. Asian Journal of Andrology. https://doi.org/10.4103/1008-682x.143317
[9]Wang Q, Gao Z, & Wei Y. (2025). Expert consensus on traditional Chinese medicine diagnosis and treatment of complications after androgen deprivation therapy for prostate cancer.Chinese Journal of Experimental Traditional Medical Formulae, (1). https://doi.org/10.13422/j.cnki.syfjx.20250591
[10]Saylor PJ, Keating NL, & Smith MR. (2009). Prostate cancer survivorship: prevention and treatment of the adverse effects of androgen deprivation therapy. Journal of General Internal Medicine, 24(S2):389-94. https://doi.org/10.1007/s11606-009-0968-y
[11]Cittadini A, Isidori AM, & Salzano A. (2022). Testosterone therapy and cardiovascular diseases. Cardiovascular Research, 118(9):2039-57. https://doi.org/10.1093/cvr/cvab241
[12]Xia JN. (2015). Theoretical research of consumptive disease in TCM [Doctoral dissertation]. Beijing: China Academy of Chinese Medical Sciences.
[13]Wang QZ, Yi G, & Wang B. (2024). Treatment of prostate cancer after androgen deprivation by means of submerge yang and sealing marrow. Asia Pac Tradit Med, 20(2):81-4. https://doi.org/10.11954/ytctyy.202402020
[14]Chinese Association of Sexology Traditional Chinese Medicine Sexology Branch Expert Consensus Writing Group, & Chinese Medical Doctor Association Integrative Medicine Physician Branch Urological Surgery Professional Committee Expert Consensus Writing Group. (2025). Expert consensus on traditional Chinese medicine diagnosis and treatment of complications after androgen deprivation therapy for prostate cancer. Chinese Journal of Experimental Traditional Medical Formulae, 31(1), 193-200. https://doi.org/10.13422/j.cnki.syfjx.20250591
[15]Fu MJ. (2017). Effects of Zhibai Dihuang Pill combined with Polyporus Decoction in treating primary nephrotic syndrome and its influence on inflammatory factors. Modern Journal of Integrated Traditional Chinese and Western Medicine, 26(22):2453-5. https://doi.org/10.3969/j.issn.1008-8849.2017.22.020
[16]Zhang ZD, Bai HD, Zeng YN, Kuang HX, & Wang QH. (2023). Research progress of Anemarrhenae Rhizoma and its couplet medicines. Chinese Archives of Traditional Chinese Medicine, 41(10):98-101. https://doi.org/10.13193/j.issn.1673-7717.2023.10.020
[17]Chen L, Li ZZ, & Xi Q. (2021). Zhibai Dihuang Pills combined with Yougui Capsules in treatment of oligoasthenospermia of kidney deficiency type. Drugs & Clinic, 36(11):2346-50. https://doi.org/10.7501/j.issn.1674-5515.2021.11.025
[18]Liu H, Tang H, & Guo ZC. (2016). Clinical study on Zhibai Dihuang decoction combined with endocrine therapy in treating kidney-yin deficiency type of advanced prostate cancer. Chinese Journal of Information on Traditional Chinese Medicine, 23(4):24-7. https://doi.org/10.3969/j.issn.1005-5304.2016.04.007
[19]Zhu X, Zhang ZM, Gao WX, Xing LB, Hu SW, & Zeng LQ. (2016). Clinical study of traditional Chinese medicine in treatment of androgen deficiency syndrome in prostate cancer patients after androgen deprivation therapy. Hubei Journal of Traditional Chinese Medicine, 38(7):14-5. https://doi.org/10.3969/j.issn.1005-5304.2016.04.007
[20]Zhong DL & Zhang LH. (2024). Opinion on Relative Equilibrium of Yin-yang. Chinese Medicine Modern Distance Education of China, 22(4), 51-53.
[21]Zhu, S. N. (1996). Revisiting that "yin-ping-yang-mi" is not equal to yin-yang balance. Journal of Shandong University of Traditional Chinese Medicine, (2), 74-78.
[22]Chen YP. (2009). On the "homeostasis" theory and the health preservation concept of "yin-yang balance" in traditional Chinese medicine. Mod J Integr Tradit Chin West Med, 18(22), 2638-2640. https://doi.org/10.3969/j.issn.1008-8849.2009.22.009
[23]Shen GY. (2011). My perspective on "yin-ping-yang-mi". J Sichuan Tradit Chin Med, 29(10), 41-43.
[24]Wang QY & Zheng HX. (2019). "Kidney yin and kidney yang disorder" in traditional Chinese medicine and mechanism of intestinal barrier dysfunction. Chin Arch Tradit Chin Med, 37(3), 635-637. https://doi.org/10.13193/j.issn.1673-7717.2019.03.029
[25]Tan CE & Yang F. (2018). Discussion on immune function features of kidney-yang from aspect of associativity between Chinese and Western medicine theories. Chin J Inf Tradit Chin Med, 25(8), 1-3. https://doi.org/10.3969/j.issn.1005-5304.2018.08.001
[26]Li LH & Zhang PQ. (2018). Professor Zhang Qi's experience in treating chronic kidney disease by regulating kidney yin and yang. Chin J Integr Tradit West Nephrol, 19(6), 476-477. https://doi.org/10.3969/j.issn.1009-587X.2018.06.003
[27]Pang K, Zhou ZG, Huang YF, Liu CB & Xu W. (2016). Clinical Efficacy and Safety of Bicalutamide Combined with Goserelin in the Treatment of Advanced Prostate Cancer. Chin J Clin Pharmacol, 32(3), 224-226. https://doi.org/10.13699/j.cnki.1001-6821.2016.03.010
[28]Wang QZ, Yi G, Wang B, et al. (2024). Treatment of Prostate Cancer After Androgen Deprivation by Means of Submerge Yang and Sealing Marrow. Asia-Pac Tradit Med, 20(2), 81-84. https://doi.org/10.11954/ytctyy.202402020
[29]Chen JF, Lin PW, Tsai YR, Yang YC & Kang HY. (2019). Androgens and androgen receptor actions on bone health and disease: From androgen deficiency to androgen therapy. Cells, 8(11), 1318. https://doi.org/10.3390/cells8111318
[30]Romejko K, Rymarz A, Sadownik H, & Niemczyk S. (2022). Testosterone deficiency as one of the major endocrine disorders in chronic kidney disease. Nutrients, 14(16), 3438. https://doi.org/10.3390/nu14163438
[31]Ros CT, Ros LU, & Ros JPU. (2022). The role of clomiphene citrate in late onset male hypogonadism. Int Braz J Urol, 48(3), 456-465. https://doi.org/10.1590/s1677-5538.ibju.2021.0724
[32]Lou YJ, Wang J & Huang YQ. (2018). Improvement effects of Morinda officinalis and its processed products on HPA axis function in kidney-yang deficiency rats. Chin Tradit Pat Med, 40(11), 2535-2539. https://doi.org/10.3969/j.issn.1001-1528.2018.11.033
[33]Xiao ZZ, Yang ML, Dai B, Zhang JN, Shi JL, Xiao WZ, et al. (2016). Effects of Liuwei Dihuang decoction and "reinforcing and reducing" couplet medicines on HPA axis and morphologic changes of the adrenal cortex in kidney yin deficiency mice. J Hunan Univ Chin Med, 36(3), 17-20. https://doi.org/10.3969/j.issn.1674-070X.2016.03.005
[34]Zhang LN, Chen DX, Wang QP, Peng ZL, & Liu YJ. (2024). Research progress in the pharmacological actions and mechanism of kidney-supplementing prescriptions for the treatment of male reproductive function decline caused by kidney deficiency. Guangzhou Zhongyiyao Daxue Xuebao, 41(9):2499-2508. https://doi.org/10.13359/j.cnki.gzxbtcm.2024.09.040
[35]Chen SK, & Lu Y. (2023). Discussion on the treatment of male climacteric syndrome from kidney. J Pract Tradit Chin Intern Med, 37(6), 103-105. https://doi.org/10.13729/j.issn.1671-7813.Z20220238
[36]Xiong TY, Zhao YQ, Xie P, & Niu YN. (2025). Research progress on interaction mechanism between androgen receptor and PI3K/AKT pathway in prostate cancer. J Cap Med Univ, 46(2), 269-282.
[37]Niu YJ, Yu JP, & Wang KR. (2025). Research progress in immunotherapy for prostate cancer. J Mod Urol, 1-7.
[38]Mandel A, Larsson P, Sarwar M, Semenas J, Syed KAS, & Persson J. (2018). The interplay between AR, EGF receptor and MMP-9 signaling pathways in invasive prostate cancer. Mol Med, 24(1), 25. https://doi.org/10.1186/s10020-018-0035-4
[39]Dai C, Heemers H, & Sharifi N. (2017). Androgen signaling in prostate cancer. Cold Spring Harb Perspect Med, 7(9), a030452. https://doi.org/10.1101/cshperspect.a030452
[40]Wang AM, Ma DY, Zhao ZW, Wang H, & Yang JT. (2024). Differentiation and treatment of benign prostatic hyperplasia based on the principle of "if kidney and essence are in deficiency, semen chamber will be in dysfunction". Acta Chin Med Pharmacol, 52(7), 47-51. https://doi.org/10.19664/j.cnki.1002-2392.240136
[41]Xu CL, Liang JQ, Wang JH, Dong HY, Han ZY, Li F, et al. (2023). Overview of clinical research on traditional Chinese medicine ancient prescriptions for prostate cancer. Yunnan J Tradit Chin Med Mater Med, 44(1), 90-94. https://doi.org/10.3969/j.issn.1007-2349.2023.01.023
[42]Chen L, Zhang YY, Zhang WJ, Wang YX & Guo LZ. (2024). Exploration of the Application of the Yang-Nourishing and Yin-Dispersing Method in the Treatment of Breast Nodules Based on the Theory of "Yang Transforming Qi, Yin Forming Substance". Clin J Tradit Chin Med, 1-8.
[43]Guo YL, Na YQ, Ye ZQ, Sun YH, Huang J & Wang JY. (2022). Chinese Guidelines for the Diagnosis and Treatment of Urological and Andrological Diseases (2022 Edition). Beijing: Science Press, 1137.
[44]Cheng HB, Wang JY, & Li L. (2019). Classification of pathogenesis of cancer toxin and application in the clinical treatment of cancer. J Tradit Chin Med, 60(2), 119-122. https://doi.org/10.13288/j.11-2166/r.2019.02.008
[45]Li C, Yao Y, Li L, Wang JY, & Cheng HB. (2024). Syndrome differentiation and treatment of carcinoma of prostate based on the pathogenesis theory of cancer toxin. J Beijing Univ Tradit Chin Med, 47(3), 307-311.
[46]Zhu HM, Liu Q, Li W, Huang SM, Zhang B, & Wang YM. (2022). Biological deciphering of the "kidney governing bones" theory in traditional Chinese medicine. Evid Based Complement Alternat Med, 2022, 1685052. https://doi.org/10.1155/2022/1685052
[47]Liu QX, & Ju BZ. (2025). Exploring the treatment ideas of senile dementia based on the theory of "balance between yin and yang" in Huang Di Nei Jing. Clin J Tradit Chin Med, 37(1), 5-8. https://doi.org/10.16448/j.cjtcm.2025.0102
[48]Zhang XQ, Jia YJ, Wang LH, Mou RY, Guo SQ, Zhang Y, et al. (2022). Clinical Efficacy and Safety of "Invigorating Spleen, Invigorating Dampness and Removing Stasis Method" Combined with Abiraterone Acetate in Treatment of Metastatic Castration-Resistant Prostate Cancer Based on Theory of "Chuzhuo Peiben". Chin Tradit Herb Drugs, 53(20), 6536-6543. https://doi.org/10.7501/j.issn.0253-2670.2022.20.023
[49]Niu XF, Wu MX, Mou RY & Li XJ. (2022). Professor Jia Yingjie's Experience in the Treatment of Prostate Cancer by Using the Theory of "Chuzhuo Peiben". Shaanxi J Tradit Chin Med, 43(1), 111-113+117. https://doi.org/10.3969/j.issn.1000-7369.2022.01.036
[50]Zhu SL & He ZP. (2021). Professor Chen Zhiqiang's Experience in Staging and Syndrome Differentiation for Treating Prostate Cancer. Hebei J Tradit Chin Med, 43(4), 541-544. https://doi.org/10.3969/j.issn.1002-2619.2021.04.001
[51]Jiang SL, & Hua BJ. (2015). Essence of phlegm-stasis leading to the genesis and development of tumor and the dialectical relationship between phlegm-stasis and tumor microenvironment. Zhongguo Zhong Yi Ji Chu Yi Xue Za Zhi, 21(11):1417-1419.
[52]Li WD, & Wang J. (2024). The current state of inflammation-related research in prostate cancer: a bibliometric analysis and systematic review. Front Oncol, 14:1432857. https://doi.org/10.3389/fonc.2024.1432857
[53]Sun RB, Han QR, &Xu M. (2021). Discussion on pathogenesis of deficiency of healthy-qi and stagnation of phlegm & blood in tumor pre-metastatic niche. Zhonghua Zhong Yi Yao Za Zhi, 36(6):3529-3532.
[54]Archer M, Dogra N, & Kyprianou N. (2020). Inflammation as a driver of prostate cancer metastasis and therapeutic resistance. Cancers, 12(10):2984. https://doi.org/10.3390/cancers12102984
[55]Wei YJ, Zheng Q, Zhou HJ, Zhao MY, Ran W, &Tang JY, et al. Discussion on the research progress of traditional Chinese medicine in the prevention and treatment of tumor based on the thought of deficiency of vital Qi. Zhong Yi Yao Lin Chuang Za Zhi. 2023;35(4):655-60. https://doi.org/10.16448/j.cjtcm.2023.0408
[56]Jiang YQ, Wu GZ & Wang W. (2015). Retrospective study on the efficacy of surgical castration versus medical castration in prostate cancer treatment. Hebei Med J, 21, 3234-3236. https://doi.org/10.3969/j.issn.1002-7386.2015.21.010
[57]Wang QX, Lu WJ, Meng H, Dong JT, Liu YZ, & Li C, et al. (2020). Mechanisms of male erectile dysfunction and advances in traditional Chinese medicine prevention and treatment. Zhongguo Zhong Yi Ji Chu Yi Xue Za Zhi, 26(10):1578-1581. https://doi.org/10.3969/j.issn.1006-3250.2020.10.048
[58]Dai M, Liu J & Sheng ZY. (2021). A review and analysis of Chinese medical practitioners' understanding of consumptive disease throughout history. Glob Tradit Chin Med, 14(4), 627-630. https://doi.org/10.3969/j.issn.1674-1749.2021.04.008
[59]Ning G, Wu H, & Zhou X. (2022). Analysis of correlation between Tiangui and testosterone. Hunan Zhong Yi Yao Da Xue Xue Bao, 42(1):73-77. https://doi.org/10.3969/j.issn.1674-070X.2022.01.014
[60]Zeng YL, Zhu HQ, & Xu XL. (2020). Discussion on TCM "Tiangui" and its pathological mechanism. Zhong Yi Yao Xue Bao, 48(7):43-46. https://doi.org/10.19664/j.cnki.1002-2392.200124
[61]Zhang ZJ, Liu SN & Zhang YY. (2019). Experience of Jia Yusen in diagnosis and treatment of sterility. Beijing J Tradit Chin Med, 38(3), 246-249. https://doi.org/10.16025/j.1674-1307.2019.03.014
[62]Zitzmann M. (2024). Testosterone deficiency and chronic kidney disease. J Clin Transl Endocrinol, 6:100365. https://doi.org/10.1016/j.jcte.2024.100365
[63]Luo HZ. (2020). Study on the Synthesis Process and Quality of Abiraterone Acetate. [Master's thesis, Nanchang University], doi: 10.27232/d.cnki.gnchu.2020.003586.
[64]Wen YX, Zhou YC, Yang SY, Huang YP, Huang XZ & Zhao NJ. (2016). Experience of Li Peiwen in treating prostate carcinoma. China J Tradit Chin Med Pharm, 31(8), 3109-3111. https://doi.org/10.3969/j.issn.1673-1727.2016.08.040
[65]Li XJ, Feng MH, Mou RY, Guo SQ, Li WJ, Zhang C, et al. (2020). Clinical observation on treatment of androgen deficiency syndrome after endocrine therapy for advanced prostate cancer by "Jianpi Lishi Huayu Method". Chin Tradit Herb Drugs, 51(21), 5559-5565. https://doi.org/10.7501/j.issn.0253-2670.2020.21.019
[66]Liu SX, Zeng FX, Shao KQ, Shen JW, Gao Z & Li Q. (2016). The situation of treating male late-onset hypogonadism with traditional Chinese medicine. Int J Tradit Chin Med, 38(1), 85-88. https://doi.org/10.3760/cma.j.issn.1673-4246.2016.01.024
[67]Zhang QF, Zhang Y & Ding Y. (2018). Clinical research of Erxian Decoction in treating the both kidney yin and yang deficiency type of late-onset hypogonadism in males. J Nanjing Univ Tradit Chin Med, 34(3), 269-272. https://doi.org/10.14148/j.issn.1672-0482.2018.0269
[68]Niu ZH. (2023). Clinical study of Erdizishen Decoction in treating androgen deficiency syndrome caused by endocrine therapy for prostate cancer. [Master's thesis]. Kunming: Yunnan University of Traditional Chinese Medicine. https://doi.org/10.27460/d.cnki.gyzyc.2023.000090
[69]Liu B, Ding LL, Chen ZJ, Zhang GX, & Wang B. (2024). The mechanism of rhizoma drynariae and its active components in the prevention and treatment of osteoporosis. Zhongguo Gu Zhi Shu Song Za Zhi, 30(10):1540-1547. https://doi.org/10.3969/j.issn.1006-7108.2024.10.025
[70]Han JW, Li L, Zhang C, Huang QQ, Wang SL, & Li WY, et al. (2022). Eucommia, Cuscuta, and Drynaria extracts ameliorate glucocorticoid-induced osteoporosis by inhibiting osteoclastogenesis through PI3K/Akt pathway. Front Pharmacol, 13:772944. https://doi.org/10.3389/fphar.2021.772944
[71]Wen XL, Cai FY, Shan S, Liao YA, & Liu HN. (2023). Research progress on the mechanism of tumor prevention and treatment of Liuwei Dihuang Pills. Yatai Chuantong Yiyao, 19(6):223-226. https://doi.org/10.11954/ytctyy.202306047
Figures
References
Peer
InformationFigure 1. Pathophysiological mechanisms linking endocrine therapy for prostate cancer to Androgen Deficiency Syndrome (ADS) and its Traditional Chinese Medicine (TCM) interpretation. The figure illustrates the progression from androgen deprivation (serum testosterone <50 ng/dL) to clinical ADS manifestations, including musculoskeletal symptoms (lower back/knee soreness, osteoporosis), vasomotor disturbances (hot flashes, night sweats), mental vexation, and sexual dysfunction. From a TCM perspective, these manifestations are attributed to kidney essence deficiency and Yin-Yang imbalance, primarily presenting as either kidney Yin or Yang deficiency patterns. The treatment principle of nourishing kidney Yin, warming kidney Yang, and harmonizing Qi-blood aims to restore Yin-Ping Yang-Mi.
Figure 2. Proposed mechanisms linking Yin-Ping Yang-Mi to Androgen Deficiency Syndrome (ADS) from modern medical and Traditional Chinese Medicine (TCM) perspectives.Left panel (Modern Medicine): Illustrates the pathway from endocrine therapy for prostate cancer leading to declined serum testosterone levels (<50 ng/dL), which contributes to multisystem dysfunction affecting bone density, metabolic homeostasis, myogenesis, and cardiovascular health, ultimately resulting in ADS. Potential interventions include strategies to (1)modulate the HPG axis function, (2) increase bone mineral density, and (3) alleviate metabolic disorders.Right panel (Traditional Chinese Medicine): Demonstrates the TCM pathogenesis involving deficiency of kidney essence and Yin-Yang imbalance, manifesting as clinical symptoms including Deficiency Fatigue (Xu Lao), hot flashes, night sweats, and five-center heat sensation. Therapeutic approaches focus on nourishing Kidney Yin, warming Kidney Yang, and harmonizing Qi and blood through Chinese Medical Nutrition Therapy.
[1]Sung H, Ferlay J, Siegel RL, Laversanne M, Soerjomataram I, & Jemal A, et al. (2021). Global cancer statistics 2020: GLOBOCAN estimates of incidence and mortality worldwide for 36 cancers in 185 countries. CA Cancer J Clin, 71(3):209-249. https://doi.org/10.3322/caac.21660
[2]Lu X, Jiang DM, Hu M, Yang YH, Zhang LJ, & Hou JG, et al. (2021). Mortality analysis and time trend of prostate cancer in China from 2004 to 2008. Shanghai Journal of Preventive Medicine, 33(10):899-904,912. https://doi.org/10.19428/j.cnki.sjpm.2021.21084
[3]Qu M, & Gao X. (2022). Prostate cancer in the world and China in 2022: An epidemiological analysis. Journal of Naval Medical University, 1-6. https://doi.org/10.16781/j.CN31-2187/R.20240685
[4]Al-Ghazawi M, Salameh H, Amo-Afful S, et al. (2023). An in-depth look into the epidemiological and etiological aspects of prostate cancer: a literature review. Cureus, 15(11):e48252. https://doi.org/10.7759/cureus.48252
[5]López, J., Añazco-Guenkova, A. M., Monteagudo-García, Ó., & Blanco, S. (2022). Epigenetic and Epitranscriptomic Control in Prostate Cancer. Genes, 13(2), 378. https://doi.org/10.3390/genes13020378
[6]Li XJ, Feng MH, Mou R, Guo S, Li W, Zhang C. (2020). Research Progress of Chinese Medicine Intervention on Partial Androgen Deficiency Syndrome after Endocrine Therapy of Prostate Cancer. Tianjin Journal of Traditional Chinese Medicine, 37(07), 831-835.
[7]Dudek P, Kozakowski J, & Zgliczynski W. (2017). Late-onset hypogonadism. Przegl Menopauzalny, 16(2):66-69. https://doi.org/10.5114/pm.2017.68595
[8]Coward RM, McBride JA, & Carson CC. (2015). Diagnosis and management of testosterone deficiency. Asian Journal of Andrology. https://doi.org/10.4103/1008-682x.143317
[9]Wang Q, Gao Z, & Wei Y. (2025). Expert consensus on traditional Chinese medicine diagnosis and treatment of complications after androgen deprivation therapy for prostate cancer.Chinese Journal of Experimental Traditional Medical Formulae, (1). https://doi.org/10.13422/j.cnki.syfjx.20250591
[10]Saylor PJ, Keating NL, & Smith MR. (2009). Prostate cancer survivorship: prevention and treatment of the adverse effects of androgen deprivation therapy. Journal of General Internal Medicine, 24(S2):389-94. https://doi.org/10.1007/s11606-009-0968-y
[11]Cittadini A, Isidori AM, & Salzano A. (2022). Testosterone therapy and cardiovascular diseases. Cardiovascular Research, 118(9):2039-57. https://doi.org/10.1093/cvr/cvab241
[12]Xia JN. (2015). Theoretical research of consumptive disease in TCM [Doctoral dissertation]. Beijing: China Academy of Chinese Medical Sciences.
[13]Wang QZ, Yi G, & Wang B. (2024). Treatment of prostate cancer after androgen deprivation by means of submerge yang and sealing marrow. Asia Pac Tradit Med, 20(2):81-4. https://doi.org/10.11954/ytctyy.202402020
[14]Chinese Association of Sexology Traditional Chinese Medicine Sexology Branch Expert Consensus Writing Group, & Chinese Medical Doctor Association Integrative Medicine Physician Branch Urological Surgery Professional Committee Expert Consensus Writing Group. (2025). Expert consensus on traditional Chinese medicine diagnosis and treatment of complications after androgen deprivation therapy for prostate cancer. Chinese Journal of Experimental Traditional Medical Formulae, 31(1), 193-200. https://doi.org/10.13422/j.cnki.syfjx.20250591
[15]Fu MJ. (2017). Effects of Zhibai Dihuang Pill combined with Polyporus Decoction in treating primary nephrotic syndrome and its influence on inflammatory factors. Modern Journal of Integrated Traditional Chinese and Western Medicine, 26(22):2453-5. https://doi.org/10.3969/j.issn.1008-8849.2017.22.020
[16]Zhang ZD, Bai HD, Zeng YN, Kuang HX, & Wang QH. (2023). Research progress of Anemarrhenae Rhizoma and its couplet medicines. Chinese Archives of Traditional Chinese Medicine, 41(10):98-101. https://doi.org/10.13193/j.issn.1673-7717.2023.10.020
[17]Chen L, Li ZZ, & Xi Q. (2021). Zhibai Dihuang Pills combined with Yougui Capsules in treatment of oligoasthenospermia of kidney deficiency type. Drugs & Clinic, 36(11):2346-50. https://doi.org/10.7501/j.issn.1674-5515.2021.11.025
[18]Liu H, Tang H, & Guo ZC. (2016). Clinical study on Zhibai Dihuang decoction combined with endocrine therapy in treating kidney-yin deficiency type of advanced prostate cancer. Chinese Journal of Information on Traditional Chinese Medicine, 23(4):24-7. https://doi.org/10.3969/j.issn.1005-5304.2016.04.007
[19]Zhu X, Zhang ZM, Gao WX, Xing LB, Hu SW, & Zeng LQ. (2016). Clinical study of traditional Chinese medicine in treatment of androgen deficiency syndrome in prostate cancer patients after androgen deprivation therapy. Hubei Journal of Traditional Chinese Medicine, 38(7):14-5. https://doi.org/10.3969/j.issn.1005-5304.2016.04.007
[20]Zhong DL & Zhang LH. (2024). Opinion on Relative Equilibrium of Yin-yang. Chinese Medicine Modern Distance Education of China, 22(4), 51-53.
[21]Zhu, S. N. (1996). Revisiting that "yin-ping-yang-mi" is not equal to yin-yang balance. Journal of Shandong University of Traditional Chinese Medicine, (2), 74-78.
[22]Chen YP. (2009). On the "homeostasis" theory and the health preservation concept of "yin-yang balance" in traditional Chinese medicine. Mod J Integr Tradit Chin West Med, 18(22), 2638-2640. https://doi.org/10.3969/j.issn.1008-8849.2009.22.009
[23]Shen GY. (2011). My perspective on "yin-ping-yang-mi". J Sichuan Tradit Chin Med, 29(10), 41-43.
[24]Wang QY & Zheng HX. (2019). "Kidney yin and kidney yang disorder" in traditional Chinese medicine and mechanism of intestinal barrier dysfunction. Chin Arch Tradit Chin Med, 37(3), 635-637. https://doi.org/10.13193/j.issn.1673-7717.2019.03.029
[25]Tan CE & Yang F. (2018). Discussion on immune function features of kidney-yang from aspect of associativity between Chinese and Western medicine theories. Chin J Inf Tradit Chin Med, 25(8), 1-3. https://doi.org/10.3969/j.issn.1005-5304.2018.08.001
[26]Li LH & Zhang PQ. (2018). Professor Zhang Qi's experience in treating chronic kidney disease by regulating kidney yin and yang. Chin J Integr Tradit West Nephrol, 19(6), 476-477. https://doi.org/10.3969/j.issn.1009-587X.2018.06.003
[27]Pang K, Zhou ZG, Huang YF, Liu CB & Xu W. (2016). Clinical Efficacy and Safety of Bicalutamide Combined with Goserelin in the Treatment of Advanced Prostate Cancer. Chin J Clin Pharmacol, 32(3), 224-226. https://doi.org/10.13699/j.cnki.1001-6821.2016.03.010
[28]Wang QZ, Yi G, Wang B, et al. (2024). Treatment of Prostate Cancer After Androgen Deprivation by Means of Submerge Yang and Sealing Marrow. Asia-Pac Tradit Med, 20(2), 81-84. https://doi.org/10.11954/ytctyy.202402020
[29]Chen JF, Lin PW, Tsai YR, Yang YC & Kang HY. (2019). Androgens and androgen receptor actions on bone health and disease: From androgen deficiency to androgen therapy. Cells, 8(11), 1318. https://doi.org/10.3390/cells8111318
[30]Romejko K, Rymarz A, Sadownik H, & Niemczyk S. (2022). Testosterone deficiency as one of the major endocrine disorders in chronic kidney disease. Nutrients, 14(16), 3438. https://doi.org/10.3390/nu14163438
[31]Ros CT, Ros LU, & Ros JPU. (2022). The role of clomiphene citrate in late onset male hypogonadism. Int Braz J Urol, 48(3), 456-465. https://doi.org/10.1590/s1677-5538.ibju.2021.0724
[32]Lou YJ, Wang J & Huang YQ. (2018). Improvement effects of Morinda officinalis and its processed products on HPA axis function in kidney-yang deficiency rats. Chin Tradit Pat Med, 40(11), 2535-2539. https://doi.org/10.3969/j.issn.1001-1528.2018.11.033
[33]Xiao ZZ, Yang ML, Dai B, Zhang JN, Shi JL, Xiao WZ, et al. (2016). Effects of Liuwei Dihuang decoction and "reinforcing and reducing" couplet medicines on HPA axis and morphologic changes of the adrenal cortex in kidney yin deficiency mice. J Hunan Univ Chin Med, 36(3), 17-20. https://doi.org/10.3969/j.issn.1674-070X.2016.03.005
[34]Zhang LN, Chen DX, Wang QP, Peng ZL, & Liu YJ. (2024). Research progress in the pharmacological actions and mechanism of kidney-supplementing prescriptions for the treatment of male reproductive function decline caused by kidney deficiency. Guangzhou Zhongyiyao Daxue Xuebao, 41(9):2499-2508. https://doi.org/10.13359/j.cnki.gzxbtcm.2024.09.040
[35]Chen SK, & Lu Y. (2023). Discussion on the treatment of male climacteric syndrome from kidney. J Pract Tradit Chin Intern Med, 37(6), 103-105. https://doi.org/10.13729/j.issn.1671-7813.Z20220238
[36]Xiong TY, Zhao YQ, Xie P, & Niu YN. (2025). Research progress on interaction mechanism between androgen receptor and PI3K/AKT pathway in prostate cancer. J Cap Med Univ, 46(2), 269-282.
[37]Niu YJ, Yu JP, & Wang KR. (2025). Research progress in immunotherapy for prostate cancer. J Mod Urol, 1-7.
[38]Mandel A, Larsson P, Sarwar M, Semenas J, Syed KAS, & Persson J. (2018). The interplay between AR, EGF receptor and MMP-9 signaling pathways in invasive prostate cancer. Mol Med, 24(1), 25. https://doi.org/10.1186/s10020-018-0035-4
[39]Dai C, Heemers H, & Sharifi N. (2017). Androgen signaling in prostate cancer. Cold Spring Harb Perspect Med, 7(9), a030452. https://doi.org/10.1101/cshperspect.a030452
[40]Wang AM, Ma DY, Zhao ZW, Wang H, & Yang JT. (2024). Differentiation and treatment of benign prostatic hyperplasia based on the principle of "if kidney and essence are in deficiency, semen chamber will be in dysfunction". Acta Chin Med Pharmacol, 52(7), 47-51. https://doi.org/10.19664/j.cnki.1002-2392.240136
[41]Xu CL, Liang JQ, Wang JH, Dong HY, Han ZY, Li F, et al. (2023). Overview of clinical research on traditional Chinese medicine ancient prescriptions for prostate cancer. Yunnan J Tradit Chin Med Mater Med, 44(1), 90-94. https://doi.org/10.3969/j.issn.1007-2349.2023.01.023
[42]Chen L, Zhang YY, Zhang WJ, Wang YX & Guo LZ. (2024). Exploration of the Application of the Yang-Nourishing and Yin-Dispersing Method in the Treatment of Breast Nodules Based on the Theory of "Yang Transforming Qi, Yin Forming Substance". Clin J Tradit Chin Med, 1-8.
[43]Guo YL, Na YQ, Ye ZQ, Sun YH, Huang J & Wang JY. (2022). Chinese Guidelines for the Diagnosis and Treatment of Urological and Andrological Diseases (2022 Edition). Beijing: Science Press, 1137.
[44]Cheng HB, Wang JY, & Li L. (2019). Classification of pathogenesis of cancer toxin and application in the clinical treatment of cancer. J Tradit Chin Med, 60(2), 119-122. https://doi.org/10.13288/j.11-2166/r.2019.02.008
[45]Li C, Yao Y, Li L, Wang JY, & Cheng HB. (2024). Syndrome differentiation and treatment of carcinoma of prostate based on the pathogenesis theory of cancer toxin. J Beijing Univ Tradit Chin Med, 47(3), 307-311.
[46]Zhu HM, Liu Q, Li W, Huang SM, Zhang B, & Wang YM. (2022). Biological deciphering of the "kidney governing bones" theory in traditional Chinese medicine. Evid Based Complement Alternat Med, 2022, 1685052. https://doi.org/10.1155/2022/1685052
[47]Liu QX, & Ju BZ. (2025). Exploring the treatment ideas of senile dementia based on the theory of "balance between yin and yang" in Huang Di Nei Jing. Clin J Tradit Chin Med, 37(1), 5-8. https://doi.org/10.16448/j.cjtcm.2025.0102
[48]Zhang XQ, Jia YJ, Wang LH, Mou RY, Guo SQ, Zhang Y, et al. (2022). Clinical Efficacy and Safety of "Invigorating Spleen, Invigorating Dampness and Removing Stasis Method" Combined with Abiraterone Acetate in Treatment of Metastatic Castration-Resistant Prostate Cancer Based on Theory of "Chuzhuo Peiben". Chin Tradit Herb Drugs, 53(20), 6536-6543. https://doi.org/10.7501/j.issn.0253-2670.2022.20.023
[49]Niu XF, Wu MX, Mou RY & Li XJ. (2022). Professor Jia Yingjie's Experience in the Treatment of Prostate Cancer by Using the Theory of "Chuzhuo Peiben". Shaanxi J Tradit Chin Med, 43(1), 111-113+117. https://doi.org/10.3969/j.issn.1000-7369.2022.01.036
[50]Zhu SL & He ZP. (2021). Professor Chen Zhiqiang's Experience in Staging and Syndrome Differentiation for Treating Prostate Cancer. Hebei J Tradit Chin Med, 43(4), 541-544. https://doi.org/10.3969/j.issn.1002-2619.2021.04.001
[51]Jiang SL, & Hua BJ. (2015). Essence of phlegm-stasis leading to the genesis and development of tumor and the dialectical relationship between phlegm-stasis and tumor microenvironment. Zhongguo Zhong Yi Ji Chu Yi Xue Za Zhi, 21(11):1417-1419.
[52]Li WD, & Wang J. (2024). The current state of inflammation-related research in prostate cancer: a bibliometric analysis and systematic review. Front Oncol, 14:1432857. https://doi.org/10.3389/fonc.2024.1432857
[53]Sun RB, Han QR, &Xu M. (2021). Discussion on pathogenesis of deficiency of healthy-qi and stagnation of phlegm & blood in tumor pre-metastatic niche. Zhonghua Zhong Yi Yao Za Zhi, 36(6):3529-3532.
[54]Archer M, Dogra N, & Kyprianou N. (2020). Inflammation as a driver of prostate cancer metastasis and therapeutic resistance. Cancers, 12(10):2984. https://doi.org/10.3390/cancers12102984
[55]Wei YJ, Zheng Q, Zhou HJ, Zhao MY, Ran W, &Tang JY, et al. Discussion on the research progress of traditional Chinese medicine in the prevention and treatment of tumor based on the thought of deficiency of vital Qi. Zhong Yi Yao Lin Chuang Za Zhi. 2023;35(4):655-60. https://doi.org/10.16448/j.cjtcm.2023.0408
[56]Jiang YQ, Wu GZ & Wang W. (2015). Retrospective study on the efficacy of surgical castration versus medical castration in prostate cancer treatment. Hebei Med J, 21, 3234-3236. https://doi.org/10.3969/j.issn.1002-7386.2015.21.010
[57]Wang QX, Lu WJ, Meng H, Dong JT, Liu YZ, & Li C, et al. (2020). Mechanisms of male erectile dysfunction and advances in traditional Chinese medicine prevention and treatment. Zhongguo Zhong Yi Ji Chu Yi Xue Za Zhi, 26(10):1578-1581. https://doi.org/10.3969/j.issn.1006-3250.2020.10.048
[58]Dai M, Liu J & Sheng ZY. (2021). A review and analysis of Chinese medical practitioners' understanding of consumptive disease throughout history. Glob Tradit Chin Med, 14(4), 627-630. https://doi.org/10.3969/j.issn.1674-1749.2021.04.008
[59]Ning G, Wu H, & Zhou X. (2022). Analysis of correlation between Tiangui and testosterone. Hunan Zhong Yi Yao Da Xue Xue Bao, 42(1):73-77. https://doi.org/10.3969/j.issn.1674-070X.2022.01.014
[60]Zeng YL, Zhu HQ, & Xu XL. (2020). Discussion on TCM "Tiangui" and its pathological mechanism. Zhong Yi Yao Xue Bao, 48(7):43-46. https://doi.org/10.19664/j.cnki.1002-2392.200124
[61]Zhang ZJ, Liu SN & Zhang YY. (2019). Experience of Jia Yusen in diagnosis and treatment of sterility. Beijing J Tradit Chin Med, 38(3), 246-249. https://doi.org/10.16025/j.1674-1307.2019.03.014
[62]Zitzmann M. (2024). Testosterone deficiency and chronic kidney disease. J Clin Transl Endocrinol, 6:100365. https://doi.org/10.1016/j.jcte.2024.100365
[63]Luo HZ. (2020). Study on the Synthesis Process and Quality of Abiraterone Acetate. [Master's thesis, Nanchang University], doi: 10.27232/d.cnki.gnchu.2020.003586.
[64]Wen YX, Zhou YC, Yang SY, Huang YP, Huang XZ & Zhao NJ. (2016). Experience of Li Peiwen in treating prostate carcinoma. China J Tradit Chin Med Pharm, 31(8), 3109-3111. https://doi.org/10.3969/j.issn.1673-1727.2016.08.040
[65]Li XJ, Feng MH, Mou RY, Guo SQ, Li WJ, Zhang C, et al. (2020). Clinical observation on treatment of androgen deficiency syndrome after endocrine therapy for advanced prostate cancer by "Jianpi Lishi Huayu Method". Chin Tradit Herb Drugs, 51(21), 5559-5565. https://doi.org/10.7501/j.issn.0253-2670.2020.21.019
[66]Liu SX, Zeng FX, Shao KQ, Shen JW, Gao Z & Li Q. (2016). The situation of treating male late-onset hypogonadism with traditional Chinese medicine. Int J Tradit Chin Med, 38(1), 85-88. https://doi.org/10.3760/cma.j.issn.1673-4246.2016.01.024
[67]Zhang QF, Zhang Y & Ding Y. (2018). Clinical research of Erxian Decoction in treating the both kidney yin and yang deficiency type of late-onset hypogonadism in males. J Nanjing Univ Tradit Chin Med, 34(3), 269-272. https://doi.org/10.14148/j.issn.1672-0482.2018.0269
[68]Niu ZH. (2023). Clinical study of Erdizishen Decoction in treating androgen deficiency syndrome caused by endocrine therapy for prostate cancer. [Master's thesis]. Kunming: Yunnan University of Traditional Chinese Medicine. https://doi.org/10.27460/d.cnki.gyzyc.2023.000090
[69]Liu B, Ding LL, Chen ZJ, Zhang GX, & Wang B. (2024). The mechanism of rhizoma drynariae and its active components in the prevention and treatment of osteoporosis. Zhongguo Gu Zhi Shu Song Za Zhi, 30(10):1540-1547. https://doi.org/10.3969/j.issn.1006-7108.2024.10.025
[70]Han JW, Li L, Zhang C, Huang QQ, Wang SL, & Li WY, et al. (2022). Eucommia, Cuscuta, and Drynaria extracts ameliorate glucocorticoid-induced osteoporosis by inhibiting osteoclastogenesis through PI3K/Akt pathway. Front Pharmacol, 13:772944. https://doi.org/10.3389/fphar.2021.772944
[71]Wen XL, Cai FY, Shan S, Liao YA, & Liu HN. (2023). Research progress on the mechanism of tumor prevention and treatment of Liuwei Dihuang Pills. Yatai Chuantong Yiyao, 19(6):223-226. https://doi.org/10.11954/ytctyy.202306047
Peer-review Terminology
Identity transparency: Single anonymized
Reviewer interacts with: Editor
Details
This is an open access article under the terms of the Creative Commons Attribution License(http://creativecommons.org/licenses/by/4.0/), which permits use, distribution and reproduction in any medium, provided the original work is properly cited.
Publication History
Received 2025-03-20
Accepted 2025-04-29
Published 2025-05-14


